医药网7月24日讯 近日,药圈里时常传出“县域市场要爆发了”、“某跨国药企下沉基层市场”等诸如此类的消息。实际上,这或是“意料之中”。
国家卫健委在2019年上半年发布了多项政策,意在扶持基层医疗建设,如《关于开展紧密型县域医疗卫生共同体建设试点的指导方案》中,也明确提到“力争到2020年底,县域就诊率达到90%,县域内基层就诊率达到65%左右,基层医疗卫生机构有能力开展的技术、项目不断增加”。
6月25日,国家卫健委又发布《关于印发全面提升县级医院综合能力第二阶段县级医院名单的通知》,确定了全面提升县级医院综合能力第二阶段500家县级医院和500家县级中医医院,这1000所县级医院有机会升级成三甲医院。
再加之,分级诊疗的深入推进,县级医院上承大医院,下接基层市场,实现优质医疗资源共享。同时,药品“团购”模式的轮廓也会逐渐清晰。那么,对于赋有“防治必需、保障供应、优先使用”属性的国家基本药物,其在这千亿市场的重要性不言而喻,尤其是各个地区对国家基药的使用比例有所差异,则招标采购上也会受到影响。
自去年10月,《国家基本药物目录(2018年版)》颁布以来,全国已有27个地区进入落实或完善国家基本药物制度的实施阶段。其中15地对基本药物配备使用比例作出了明确的规定,8地在药品集中采购等方面表示不再选用未通过一致性评价的品种。青海、云南等地有地方增补的需求。接下来,具体从地方增补、使用比例、药品采购3个方面来了解国家基药目录的执行情况。
6地表示不再增补基药目录,3地为民族药“网开一面”
按照新版国家基本药物政策要求,地方不作增补。实际上,大部分地区在落实基药目录的政策上并未明确表示不增补,仅有少数地区公布了相关细则。天津、浙江、湖南、北京、重庆等地明确表示不再制定增补目录。其中北京、贵州、重庆对原地方增补目录规定不再保留“基本药物”属性。由于地域特色发展优势。广西、青海、云南3地在地方增补上对民族药“网开一面”,且青海增补100种藏成药进入该省的基本药物。同时,云南、青海2地在增补的基础上建立动态评估和调整机制。

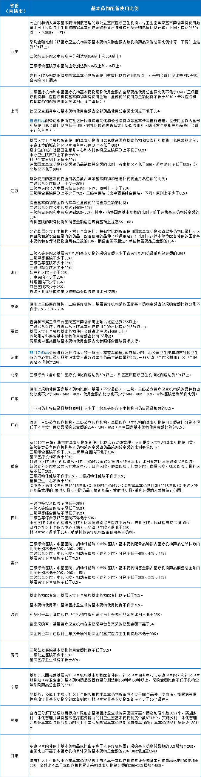
18地划分基本药物配备使用比例,基层医疗机构占比大
众所周知,新版国家基药目录在调整上不仅增加了品种数量,在结构上也是充分考虑常见病、慢性病以及负担重、危害大疾病和公共卫生等方面的基本用药需求,覆盖疾病病种范围扩大。所以各级医疗机构在临床配备使用比例有所提高,尤其是基层、社区卫生室较明显。同时,国家在中医药的发展上也加大了支持力度上,体现了中西药并重的思想。如重庆规定各级中医院(含中西医结合医院)中药饮片采购金额纳入统计范围,比例要求比照同级别综合医院。
在18地划分的基药配备比例来看,三级医院占比在30%左右,二级医疗机构在40%-50%,专科医院基本药物使用金额占比有下调趋势,基层医疗机构占比普遍在60%以上。其中,在非基药目录的使用上,河南规定非目录药品必须进行公开招标、统一配送、零差率销售,政府举办的中心乡镇卫生院和城市社区卫生服务中心非目录药品年销售量不得超过整个药品年销售量的30%,一般乡镇卫生院和城市社区卫生服务站不得超过20%;宁夏要求乡镇卫生院、社区卫生服务机构非基本药物配备应不少于50个品种,高血压、糖尿病等慢性病治疗非基本药物全部配备到位;村卫生室非基本药物配备应不少于15个品种。

8地不采购未过评药品,鼓励各级医疗机构使用基药
以下省份表示在基药满3家时,不采购未过评产品。同时,已在新版基药目录里的药品需进行一致性评价。实际上,未过评药品在采购中遭遇“歧视”已经成为业内的共识。据统计,已有北京、上海、广东等19个省份开始执行“已有三家过一致性评价品种的未过厂家暂停交易资格”规定。并且,江苏、黑龙江、湖北、广西等多个省份公布暂停采购药品名单,涉及企业上百家。
此外,各省在基药的使用管理制度上,态度非常明确,“优先使用”变为“首要使用”,并将基本药物使用情况纳入医疗机构处方点评内容,采取医师约谈等方式,对无正当理由不首选基本药物的采取约谈、公示、通报批评等措施,并与医务人员绩效考核挂钩。甚至新疆、陕西等地还出台了基本药物使用情况与基层实施基本药物制度补助资金拨付挂钩的相关政策。
